类别:香港优才计划 发布时间 :2024-11-25 浏览人次 :1077
香港身份配置通道——优秀人才入境计划
点击下载PDF报告:
香港身份可享受较高的全球出行便利性,免签或落地签国家众多。其次,在教育方面,香港身份提供更优质的教育资源和国际化机会。此外,香港税收政策也较为优惠,低税率和无外汇管制,对资产规划十分有利。

基本申请要求
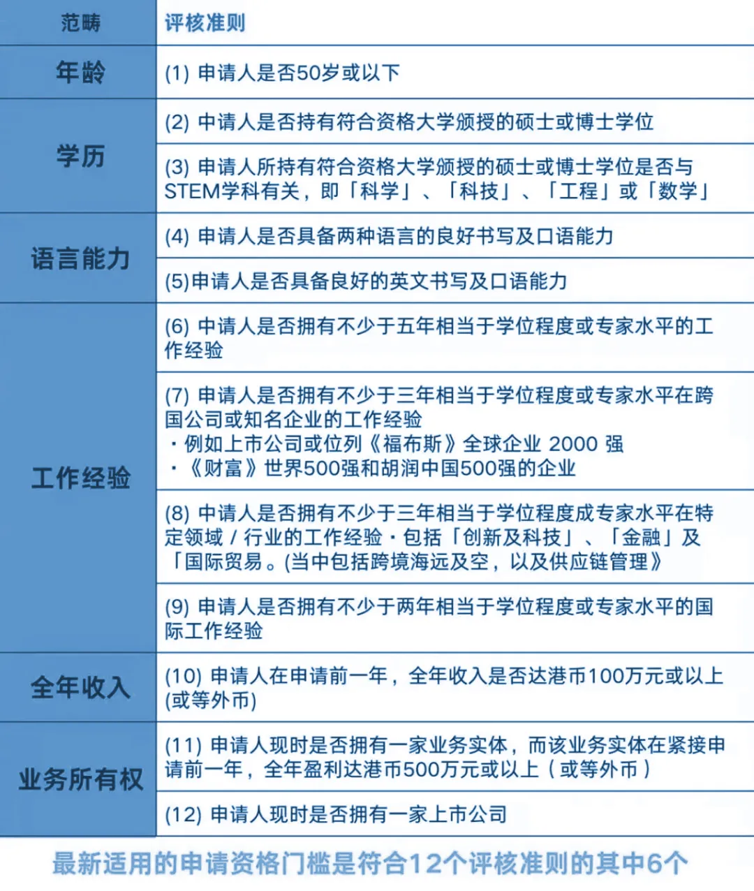
申请人需年满 18 周岁。 通常要求具备学士学位或以上学历。 无犯罪记录,具有良好的品德和行为。 综合计分制 适用于大多数申请人,从 12 条评审准则中满足 6 条即可递交申请。 新版香港优才计划综合计分制的主要变革聚焦于以下四大方面: 新增了合资格院校及STEM(科学、技术、工程和数学)专业的考量。 取消了管理分的设置,并新增了三年特定行业经验的要求,涵盖创新与科技、金融、国际贸易等领域。 申请人需在申请前一年的税前收入达到100万港币。 申请人需拥有一家在申请前一年盈利达到500万港币的企业,或持有上市公司的股份。 成就计分制 适用于在文化、体育等领域有杰出成就的人士,例如获得过国际奖项(如奥运奖牌、诺贝尔奖等),或者能够证明其工作得到同业肯定、对其界别的发展有重大贡献(如业内颁发的终身成就奖等),符合条件者可直接获批。 如果您正打算规划香港身份,欢迎联系美成达顾问,定制移民方案。